2025年8月11日,清华大学药学院、清华-IDG/麦戈文脑科学研究院肖百龙教授团队与生命中心、北京大学第三医院乔杰院士团队联合在《美国国家科学院院刊》(Proceedings of the National Academy of Sciences, PNAS)发表题为《PIEZO1基因L322P变异通过影响离子通道机械激活而非化学激活的方式引起胎儿水肿发生》(The fetal hydrops-associated single-residue mutation L322P disrupts mechanical but not chemical activation of the PIEZO1 ion channel)的研究论文。
PIEZO1机械敏感性缺失致胎儿水肿的机制解析与小分子激活剂治疗潜力
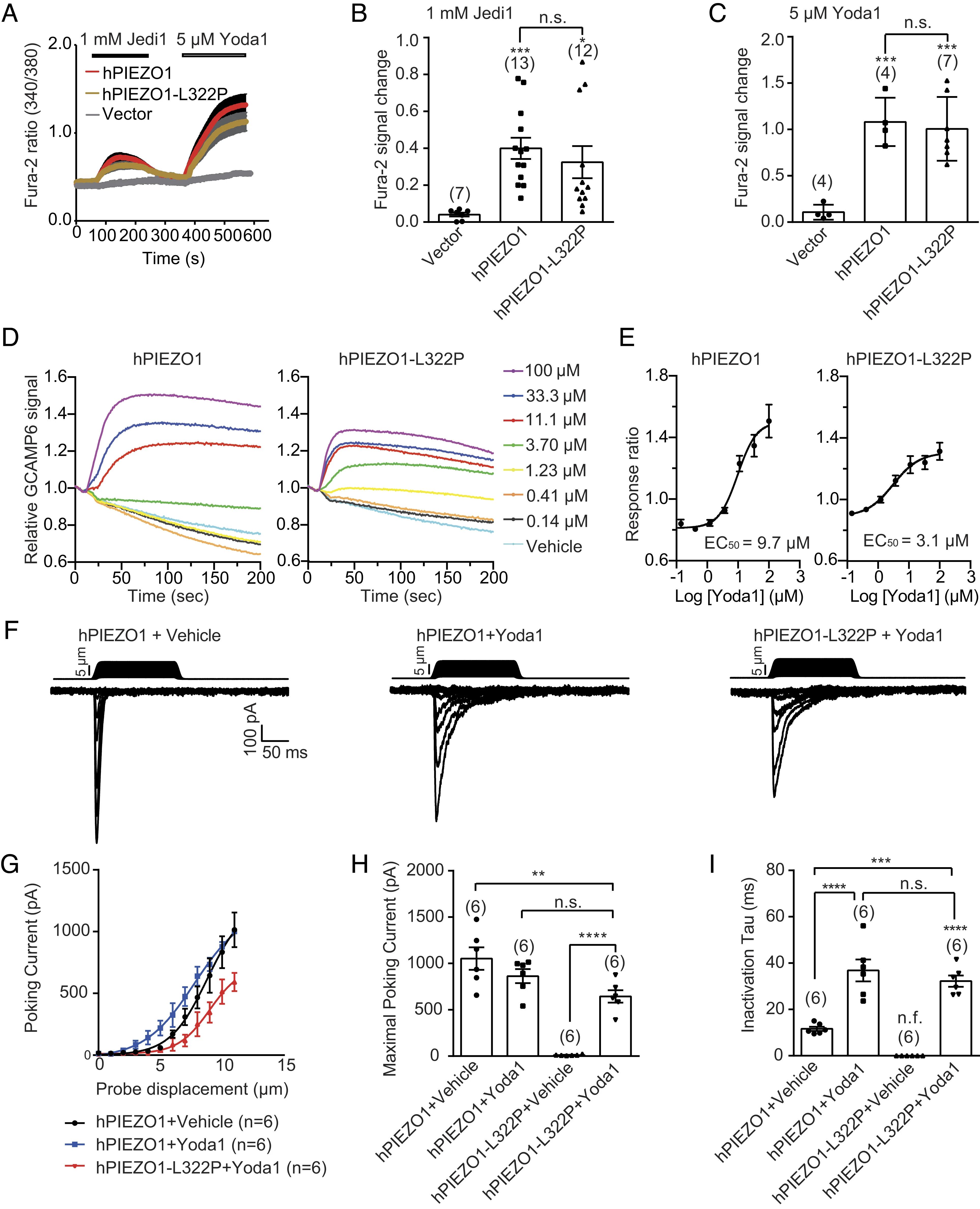
机械门控PIEZO1离子通道在遗传学上与多种生理及病理生理过程相关。PIEZO1敲除小鼠会发生淋巴管发育缺陷,人类PIEZO1无义突变则与常染色体隐性遗传的全身性淋巴管发育不良及非免疫性胎儿水肿相关。然而,PIEZO1依赖的生物学过程是否直接由其固有机械敏感性介导仍不清楚。本研究鉴定出一个与人类胎儿水肿相关的PIEZO1单残基突变L322P(对应小鼠的L329P位点)(图1)。该突变体在对细胞膜戳刺或牵张刺激时均未能表现出机械激活电流 (图2),但保留了正常的细胞膜表达及其小分子激活剂(如Yoda1和Jedi1)的响应能力(图3)。值得注意的是,Yoda1可恢复该突变体的机械响应能力(图3)。研究证实了PIEZO1机械敏感性缺失与胎儿水肿病理表型之间的直接关联,揭示了利用PIEZO1小分子激活剂对源于PIEZO1机械敏感缺失所导致的全身性淋巴管发育不良及胎儿水肿遗传性疾病的治疗潜力。

图1. PIEZO1遗传突变导致胚胎水肿流产:父源剪接突变c.2991+1 G>A导致PIEZO1蛋白在E997位点翻译终止,母源错义突变c.965 T>C引发L322P单氨基酸替换

图2. 遗传致病突变体PIEZO1-L322P缺失机械力刺激诱发电流

图3. 遗传致病突变体PIEZO1-L322P保留对小分子激动剂的正常响应,且小分子激动剂Yoda1可恢复PIEZO1-L322P的机械敏感电流
清华大学药学院、清华-IDG/麦戈文脑科学研究院肖百龙教授,北京大学第三医院乔杰院士为本研究的共同通讯作者。肖百龙课题组已毕业姜京徽博士、乔杰课题组郭薇博士为共同第一作者。肖百龙课题组陈旭东博士、何琦璟、王玉博博士及北京大学第三医院生殖医学科副主任技师朱小辉、北京大学第三医院闫丽盈教授也参与了该研究工作。
本研究获本工作得到了国家科技部2030科技创新-“脑科学与类脑研究”重大项目(2021ZD0203301)、国家自然科学基金委杰出青年科学基金以及延续资助(32425003、31825014)/重点项目(32130049)/创新研究群体项目(32021002)、新基石研究员项目、北京市卓越学者项目、清华大学万科公共卫生学院研究基金等项目的经费支持。本研究同时也得到了清华-北大生命科学联合中心、清华-IDG/麦戈文脑科学研究院、北京生物结构前沿研究中心、膜生物学国家重点实验室的支持。
|
原文链接:https://www.pnas.org/doi/10.1073/pnas.2503793122?sessionid= |